Sistemas personales anticaídas.
El ABC del sistema personal de detección de caídas

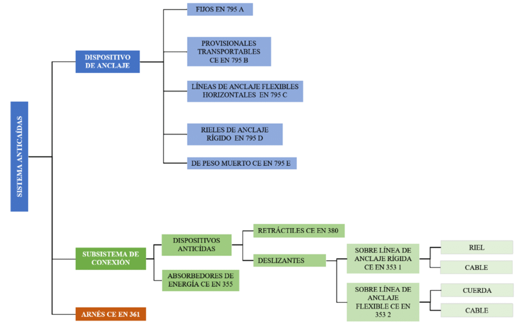
El ABC del sistema personal, se compone por tres componentes Cuando se utilizan de manera conjunta, el anclaje/conector de anclaje, la sujeción del cuerpo y el dispositivo de conexión forman un sistema completo de detención de caídas.
Para brindar la máxima protección a los trabajadores deben conocer las especificaciones y asegurar los componentes necesarios en cualquier programa de protección contra caídas al trabajar en alturas: el descenso, el rescate y la recuperación de un trabajador que se ha caído.
•A: Sistemas de anclaje normalmente incluyen, como mínimo, una estructura de construcción y un dispositivo de anclaje al que se amarrará el trabajador.
•B: Los arneses incluyen correas para los hombros y correas para las piernas, un conjunto sub pélvico, hebillas o cierres ajustables y uno o más anillos en D para conectar a un cordón.
•C: Un cordón es una cuerda flexible, cable o correa que generalmente tiene un conector en cada extremo para conectar el cinturón o arnés del cuerpo a un dispositivo de desaceleración, línea de vida o punto de anclaje.


Según OSHA son puntos de anclaje seguros contra caídas para aplicaciones de sujeción de líneas de vida, eslingas o dispositivos de deceleración que están diseñados para mantenerse firmes bajo las fuerzas que se generan durante una caída. Los conectores de anclaje varían según la industria, el trabajo, el tipo de instalación y la estructura.
Los anclajes de protección contra caídas, así como los conectores de anclaje, deben ser independientes, con capacidad de soportar 2268 kg (5000 lb) por cada trabajador que está conectado.
También pueden ser diseñados, instalados y utilizados bajo la supervisión de una persona calificada como parte de un sistema completo de detención personal de caídas que mantiene un factor de seguridad de, como mínimo, dos veces la fuerza máxima de detención. Los anclajes deben, además, estar ubicados a una altura suficiente para que el trabajador no entre en contacto con el nivel inferior, en caso de ocurrir una caída.
Líneas de Vida
La línea de vida se define como un sistema segmento de material flexible que, junto con un absorbedor de energía, se utiliza como elemento de unión o conexión, en caso de caída de un trabajador. Puede instalarse de manera temporal en las obras de construcción o de manera fija en industrias. Estas pueden ser verticales y horizontales según su ángulo de trabajo, entre las más comunes encontramos las siguientes:

⚙️Flexibles: un sistema formado por una línea de anclaje flexible —que puede ser de acero (cable) o textil (cuerda)— y/o un dispositivo anticaída deslizante con bloqueo automático unido a la línea de anclaje flexible y un conector o un elemento de amarre terminado en un conector.
⚙️Rígidos: Estas líneas de anclaje pueden estar constituidas por un cable o por un riel y están diseñadas para ser fijadas a una estructura de forma que los movimientos laterales queden limitados. Este tipo de sistemas suelen permitir el uso simultáneo de dos o más usuarios,
⚙️En el caso de las temporales, están dependerán del diseño, con la excepción de ser de carácter transportable, montable y desmontable. Estos dispositivos suelen estar diseñados para ser utilizados por más de un usuario simultáneamente.
Diseño de la línea de Vida
Hay dos factores que se deben tener en cuenta para el diseño de la línea de vida:
⚙️Esfuerzos generados en la estructura y en el trabajador al producirse una caída.
⚙️Distancia de caída.
⚙️Los esfuerzos y las distancias de caída serán mayores o menores dependiendo de varios factores:
🔴Tipo de sistema: horizontal, aéreo, vertical, etc.
🔴Distancia a la que se coloca el sistema respecto del nivel de trabajo.
🔴Longitud de la línea.
🔴Tipo de absorbedores utilizados.
🔴Número de operarios que van a trabajar simultáneamente en la línea. A la hora de contratar la instalación de una línea de vida, es conveniente que el diseñador nos proporcione la siguiente información:
🔷Esfuerzo al que se somete la estructura de soporte.
🔷Tensión a la que va a ser sometida el sistema.
Partes de la Línea de Vida

🟢Anclaje inicial: Punto de sujeción inicial, instalado, temporal o permanente. Con orificio o argolla de agarre.
🟢Absorbedor de energía Sistema capaz de disipar la energía cinética provocada por una caída, también disminuye la velocidad.
🟢Cable. Cable, línea o cuerda base para sujeción del anclaje, con capacidad de soportar 5000lb o 22kn.
🟢Anclaje intermedio: sistema de anclaje que mantiene nivelado el cable constituido.
🟢Dispositivo deslizante (punto móvil): carro. Es un dispositivo que se desplaza y acompaña al usuario a lo largo de una línea de anclaje, sin necesidad de que sea manipulado por el operario.
🟢Prensa cables: Sistema para sujetar/apretujar el cable de la línea de vida.
🟢Anclaje terminal.: Punto final de sujeción del anclaje dentro de la línea de vida
🟢Punto móvil Dispositivo de sujeción libre transversal para conectar el cabo de anclaje del arnés de seguridad en líneas de vida horizontal, tienen una estructura que resulta fácil de transportar.
Armado de la Línea de vida
El armado de la línea de vida hacia sus guardacabos debe ser determinado por tres factores principales
⭕La distancia que debe haber entre cada uno, Ejemplo: Si se tiene un cable de 5/8″ este deberá contar con 3 clips a una distancia de 3-3/4″ (9.52cm).
⭕El grosor del cable a utilizar.
⭕La cantidad de clips (prensacables).

El armado se da colocando la eslinga en el guardacabo colocando la línea muerta en la parte superior considerando el largo total requerido para los clips.

📍Posición 1: El sobrante de la línea muerta tendrá que ser la misma distancia que la considerada en la tabla, además la posición de la prensa cable debe considerarse que la U debe quedar sobre la línea muerta.
📍Posición 2: La distancia de la línea muerta debe ser la suma de la distancia entre prensa cables como lo marca en la tabla.
📍Posición 3: Mantener la distancia igual entre cada prensa cable.
Se considera que la U debe quedar sobre la línea muerta ya que es la que resulta ser mas dañada, dado a que es la que recibe mayor presión ya que esta posición de la prensa cable tiene menor área, esto se comprueba con la forma siguiente:

Mantenimiento de la línea de vida
Las líneas de vida, al igual que el resto de los equipos e instalaciones, deben someterse a unas pruebas de carácter periódico con el objetivo de asegurar que siguen cumpliendo con los requisitos técnicos y de seguridad exigidos en la normativa. La periodicidad recomendada puede ser anual o la establecida por los requerimientos normativos.
Por otro lado, cada vez que se produzca una caída o cualquier acontecimiento que pueda modificar el sistema (despliegue de un absorbedor, fenómenos naturales, etc.) se deberán evaluar los daños sufridos por los componentes, y antes de volver a utilizarlos determinar si deben ser reparados y/o sustituidos.
Todas las comprobaciones deben ser efectuadas por personal competente. Lo más recomendable es que sea el mismo instalador competente que ha realizado el montaje quien se encargue del mantenimiento. Además, habrá que documentar los resultados de las comprobaciones y conservarse durante toda la vida útil de los equipos
Dispositivo Antideslizante
La EN 353.2 y EN 12841 le definen a los dispositivos anticaídas como: “dispositivo de regulación de cuerda para una línea de seguridad que acompaña al usuario durante los cambios de posición y/o permite la regulación de la línea de seguridad, y que se bloquea automáticamente sobre la línea de seguridad bajo la acción de una carga estática o dinámica.”

1-Verificar que el lado de acción sea hacia abajo y no hacia arriba.
2-Que el anclaje del dispositivo antideslizante se anexe al amortiguador de la correa.
3-La correa a su vez deberá estar fijado a las eslingas del arnés.
4-Las tuercas de las eslingas no deben presentar aberturas ni roturas.
Líneas de vidas flexibles

Sistema retráctil
Este es un subsistema que dispone de una función de bloqueo automático y de un mecanismo automático de tensión y retroceso, en el componente de amarre retráctil, con lo cual se favorece la movilidad del usuario. sirviendo como limitador y amortiguador en casos de caídas.

📌Manija de anclaje: Utensilio en forma de anilla o gancho que se usa para la sujeción de cuerdas, eslingas o líneas.
📌Etiqueta de instrucciones: Cita textual en el dispositivo que indica las especificaciones e información del sistema y su uso.
📌Carcasa: Es la estructura metálica o plástica exterior cuya función consiste en albergar y proteger los componentes unidad y sistema.
📌Etiqueta de especificación: Especificaciones de control interno, regularmente de inventario, mantenimiento o responsabilidad del dispositivo.
📌Guía de cable: Medio de introducción y dirección para el cableado por las canalizaciones de construcción a el sistema retráctil.
📌Línea de vida: Cable, línea o cuerda base para sujeción del anclaje.
📌Tope: Borde o punto final que evita la total retracción de la línea o cable.
📌Gancho en D: Elemento de sujeción o conexión entre la línea de vida y el arnés, con un doble seguro.
Consideraciones de seguridad en líneas de vida
⚙️En caso de trabajar con cuerdas textiles deben tener una resistencia de 15 kN. (1529.57 kg).
⚙️En trabajos verticales, las cuerdas deben tener cuando menos 10.5mm con resistencia de 28 a 30 KN. Como menciona la UNE-EN 353.2.
⚙️Considerar que los nudos disminuyen de un 20% a un 50% la capacidad del dispositivo.
En sistemas flexibles, los anticaídas deslizantes deben tener solo una dirección de acción (hacia abajo).
⚙️La UNE-EN – 353.2 especifica que, en el uso de sistemas flexibles con arnés, de presentarse una caída. Su fuerza de choque no debe exceder los 6KN (611 kg).
Una vez leída y comprendida esta sección y complementa con el capítulo 4 de tu Manual de la página 39 a 50, disponibel en la sección “Materiales”. Te invitamos a realizar la Actividad preliminar 4 y una vez realizada continúa con la siguiente sección.
Respuestas